Multi-Scale Representation of Ocean Flow Fields Based on Feature Analysis
2020年5月7日·
,,,,,,
艾波
Decheng Sun
Yanmei Liu
Chengming Li
Fanlin Yang
Yong Yin
Huibo Tian
Corresponding
·
0 分钟阅读时长
Image credit: Bo Ai摘要
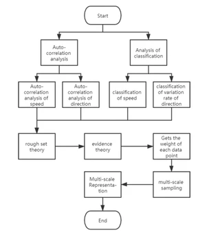
When it comes to feature retention in multi-scale representations of ocean flow fields, not all data points are equal. Therefore, this paper proposes a method of selecting data points based on their importance. First, an autocorrelation analysis is performed on flow speed and the rate of change in flow direction. Then, the magnitude of speed and variation in the rate of change in flow direction are classified. Feature regions are determined according to autocorrelation aggregation and classification analysis. Then, rough set theory and evidence theory are applied, using these results to determine the weights of different points. Finally, these weights are used to construct multi-scale representations of ocean flow fields, which effectively retain flow-field characteristics.
类型
出版物
ISPRS International Journal of Geo-Information

Authors
正教授
山东科技大学测绘与空间信息学院教授、博士生导师,地理信息科学系主任。山东省泰山产业领军人才、2022年中国青年测绘科技创新人才、2019年山东省青年“互联网+”新锐人物。2005年获武汉大学地图学与地理信息系统硕士学位,2011年获山东科技大学大地测量学与测量工程博士学位,现任中国地理信息产业协会教育与科普工作委员会委员。主要从事“互联网+海洋”研究,主持国家自然科学基金(面上、青年)、国家重点研发计划、863计划等国家级课题10余项,发表论文70余篇(其中SCI论文30余篇为第一/通讯作者)。研发海洋大数据管理、防灾减灾、三维可视化等软件平台,应用于国家海洋环境预报中心、自然资源部北海局等单位。成果中国近海动力参数长期预测及应用系统研发获地理信息科技进步二等奖(第一完成人),另获测绘科技进步一等奖、海洋科学技术奖二等奖等省部级奖励9项。指导学生连续三年获全国GIS应用技能大赛特等奖,个人获全国高校GIS青年教师讲课竞赛一等奖。2020年主持建设地理信息科学国家级一流本科专业,2024年获评山东科技大学教书育人楷模。